伟德bevictor(源于英国1946)体育官方网站
搜索
集团首页
Toggle navigation
首页
关于我们
伟德bevictor简介
公司领导
组织结构
团队队伍
人才培养
专业介绍
校企联培
教学成果
升学通道
人才培养方案
实训条件
校内实训基地
校外实训基地
党建工作
组织结构
政策文件
党群动态
在线学习
员工工作
管理队伍
团学工作
员工活动
奖助学贷
员工风采
就业创业
新生园地
员工一站式社区服务
公司荣誉
部分证书展示
获奖情况列表
员工之家
关工委工作
通知公告
工作动态
资料文件
首页
>
党建工作
>
政策文件
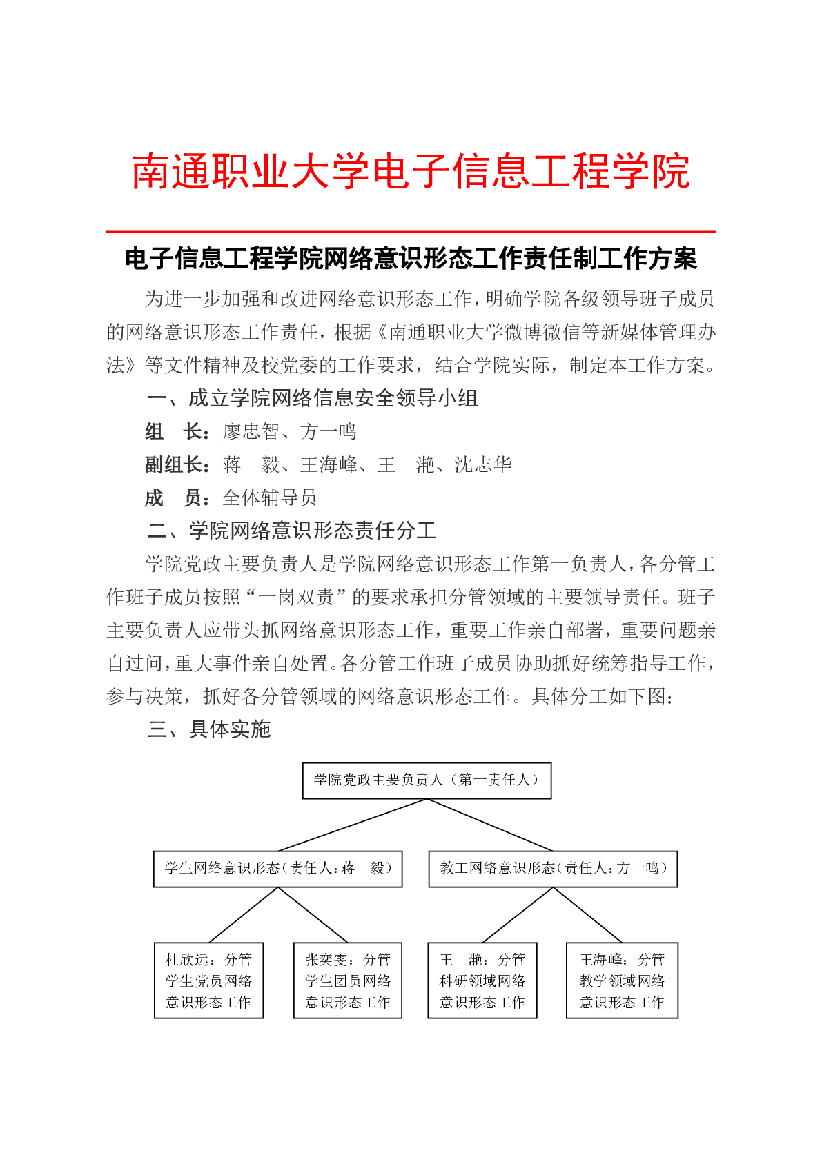
伟德bevictor网络意识形态工作责任制工作方案
日期:2025-04-18 17:01:37 来源:伟德bevictor 浏览量:
107
操作>>
下一篇:
公司党总支委员联系党支部工作制度
返回首页
关闭页面
友情链接: